首页
商场
搜索
抽奖
小黑屋
小黑屋
签到
搜索
登录
注册
QQ登录
白菜
项目
曝光
首存
闲聊
工具
合集
综合
发新帖
项目
导航
首页
商场
论坛
白菜
:
1985
:
0
项目
:
8969
:
1
曝光
:
1638
:
1
首存
:
518
:
0
闲聊
:
2364
:
0
工具
:
10
:
0
合集
:
38
:
0
综合
:
24
:
0
我的
抽奖
小黑屋
小黑屋
签到
搜索
登录
注册
项目
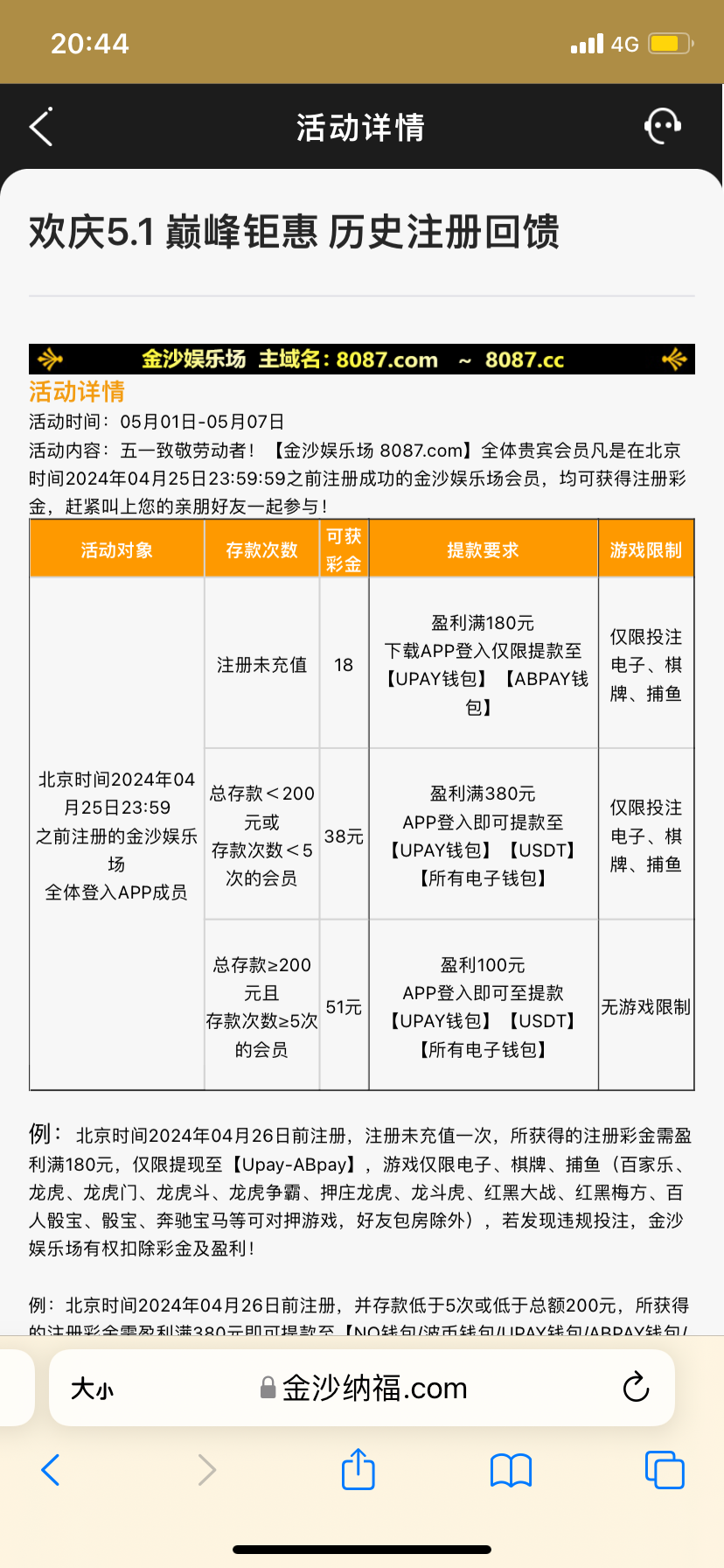
8087金沙5.1回馈彩金
8087金沙5.1回馈彩金
日进斗金
2024-5-1
3111
8
4月25号之前注册的上号人人有
最新回复
(
8
)
顾婷
2024-5-1
2
楼
民族 富强 伟大!
牧帝
2024-5-1
3
楼
你爹打发一天了你现在才发
cao8597611
2024-5-1
4
楼
打出来了不知道能不能到到了射你
djkk9988
2024-5-1
5
楼
38打了435出款
a515662
2024-5-1
6
楼
8087黑台子
a515662
2024-5-1
7
楼
我v3都不送,说好久没充值了,垃圾台子,很黑
日进斗金
2024-5-2
8
楼
cao8597611
打出来了不知道能不能到到了射你
好兄弟到账没
日进斗金
2024-5-2
9
楼
a515662
我v3都不送,说好久没充值了,垃圾台子,很黑
我v5没被黑过啊
返回
关于作者
日进斗金
UID:3293
VIP1
搜索